赞助商广告:帆布袋100条起订/无纺布袋1000条起订/面粉袋1000条订/纸袋500条起订,电话/微信:15225080030 免费设计~
当志愿者积攒的时间币达到1万个,有了养老需求时,可按照城乡特困人员待遇入住辖区内的公办养老机构。
服务时间兑换时间币的具体计算规则为:
单次服务时长未满15分钟的,无法获得时间币;满15分钟没有达到45分钟的,可获0.5个时间币;满45分钟没有达到一个小时15分钟的,可获一个时间币,以此类推。
1万个时间币,意味着1万个小时的服务时长。
有网友提出,一万个时间币累计十分困难,想要享受这份优惠保障门槛高。
据估算,如果志愿者每天服务8小时,最快需要1250天,将近3年半的时间可积攒1万个时间币;如果每天服务4小时,需要2500天,将近7年时间;如果每天服务2小时,需要5000天,将近14年时间。
北京市民政局新闻发言人介绍,
此措施的目标,一方面是为长期致力于养老志愿服务的志愿者解决晚年养老的后顾之忧;
另一方面是抛砖引玉,鼓励在实践当中结合实际情况,对志愿服务的价值贡献进行科学评测,探索制定更加丰富的激励措施。
他强调,这并不是唯一的激励机制,政府部门还将探索建立梯次分明的激励措施,比如积分兑换奖励、优秀志愿服务项目评选、优秀志愿服务组织评选、星级志愿者等等。
针对经济困难、重度失能、失智、计划生育特殊家庭、重度残疾老年人等基本养老服务对象和高龄老年人,以及其他急需社会给予帮助的困难老年人等特殊老年人群,《方案》明确,各区民政将结合各区实际情况,优先为上述特殊老年群体免费赠予一定数量的时间币,用于发布养老服务需求,兑换志愿者提供的各类服务,切实解决特殊老年群体突出的养老需求。
同时,鼓励志愿者借助公益账户为有需要的特殊老年群体捐赠时间币,实现“二次公益”。
《小边说养老》视频号,欢迎长按二维码关注!
时间币不能变现、不能换资金或实物,坚持“时间”换“时间”的基本原则。
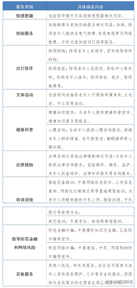
养老服务时间银行的服务内容,包括情感慰藉、协助服务、出行陪伴、文体活动、健康科普、法律援助、培训讲座、指导防范金融和网络风险等八大类服务,基本符合北京市老年群体的普适性需求。
时间银行信息管理平台将采取互联网+、大数据、人工智能等手段,精准对接供需信息,对服务采取“智能化”监管。
比如,对同一志愿者在同一时间段参与多个养老志愿服务的,将进行限制,后期根据回访调查情况予以处理;对于高频双向服务、异常深夜服务、时间币频繁赠予等异常情况,将进行预警提示,并跟踪相关主体和账户。
对于出现弄虚作假行为的,一经核实,将会采取一定措施,包括取消养老志愿服务信息认定和记录资格,纳入北京市养老服务机构失信名单等。
此次推出的时间银行将与“志愿北京”实现数据共享和互联互通,纳入全市统一规范的志愿服务序列。
时间银行志愿者在“志愿北京”获得被保险人资格后,参加时间银行信息管理平台发布的养老志愿服务,且服务项目、地点、期间有记录的,如在服务过程中发生的意外伤害事故,将按照“志愿北京”规定的理赔流程申请理赔。
此前,成都、武汉、济南、南京、珠海等地开展了“时间银行”应用社区养老服务实践的探索。
01
2019年7月,南京市政府印发《南京市养老服务时间银行实施方案(试行)》。2020年,在抗击疫情期间,南京有1771名“时间银行”志愿者参加防控工作。
02
咸宁市银泉社区也办了个“时间银行”,这里原本是一间办公室,门上张贴着一张“时间银行积分兑换表”,标注了16种爱心物资的兑换标准。
每个月的15日是积分兑换日,许多居民会凭志愿者证、身份证来“时间银行”进行兑换。
除了兑换生活用品,积分还可以用来支取“被服务时间”,换取他人的等价服务,如帮忙购物、陪伴聊天、陪同就医等。
03
2020年4月,青岛市试行“养老服务时间银行”,同时研发手机终端软件,重点服务对象为空巢独居老年人、存有“时间币”的60岁以上老年人,并通过统一的信息平台进行运转与管理。
老人可以在平台上选择下单助餐、助医、助洁等服务项目,每项服务都明码标价。下单完成后,平台会根据志愿者注册地址距离远近和擅长领域,优先推送给距离服务对象近、能满足需求的志愿者。志愿者可以领取任务,服务后储存的时间可以在未来兑换使用。
从全国政策层面看,2018年全国两会期间,有代表建议在全国推广“时间银行”,助力互助养老。
民政部对此答复称,目前中国养老服务“时间银行”已具备了法律和技术保障,将尽快推动出台《志愿服务记录与证明出具办法》,已将“时间银行”纳入全国居家社区养老服务改革试点范围,建立能够全国推广的运行模式。
关于北京的新政策,您怎么看?
您会为了入住公办养老机构,
攒1万个币吗?
欢迎留言讨论~
对此,您有何看法,可以留言讨论!
如果您觉得此文不错,千万不要私藏,记得点个【在看】,或者转发收藏。
对此,您有何看法,可以留言讨论!
北京大妈视频号,欢迎点击关注!
因为公众号更改了规则,如果不想错过北京大妈的文章,记得给我们加个“星标”,这样每次大妈发文第一时间就在您的列表里。
人生总有遗漏,但是别忘加“星标”哦!具体方法如下:
猜
你
想
从央视主播到带货网红,辞掉“铁饭碗”后,李小萌竟变成这样... 看
2022养老金迎来8大变化,每一项都影响钱袋子! ↓↓↓ 退休人点这里,上千节课免费听
赞助商广告:帆布袋100条起订/无纺布袋1000条起订/面粉袋1000条订/纸袋500条起订,电话/微信:15225080030 免费设计~
- 上一篇: 年纪轻轻,为什么要买房养老?
- 下一篇: 全市养老机构解除封闭管理,社区居家养老服务有序恢复

