赞助商广告:帆布袋100条起订/无纺布袋1000条起订/面粉袋1000条订/纸袋500条起订,电话/微信:15225080030 免费设计~
最近看了一个日本综艺做的街头采访——
街头采访团队遇到一位刚买了人生第一副拐杖的老大爷,于是跟老大爷聊起了他的养老生活,本以为会是一次充满温馨的对话,没想到现实并非如此。
大爷说自己今年85岁,目前住在老人之家,但是这个老人之家,可不是随便谁都能住的,因为——



简单算一下,一个月花费将近3万人民币,一年差不多就要36万,大爷说自己已经在老人之家住了将近10年了,也就是说,大爷到目前已经在老人之家里花了350万......
采访的主持人问说,这样看的话,如果没钱,老了会很辛苦吧,然后大爷说了句——

采访团队很好奇大爷现在有多少钱,大爷竖起2根手指——


于是网友们很热心地帮大爷算了下,凭这2个亿,大爷还可以活33年多,到将近120岁......

这年头,谁都希望自己能过一个体面的养老生活,对于老年生活的需求,已经不再仅仅限于有得吃有得住,而是要吃得好住得好,养老开始成为很多人心甘情愿花大钱的重要方面。
日本的老龄化持续已久,所以他们的养老产业已经比较成熟。我们其实也在慢慢进入这个状态,在当下看养老产业的未来,你是否窥见了很多与养老的重要性呢。
关于中国养老前景调查
我们根据富达国际和蚂蚁财富联合发布的《2019中国养老前景调查报告》作为依据参考,分析当代社会对于养老问题的态度和行为方式。尽管受访者在“做好养老准备”方面仍存较大阻碍, 而且相对来说女性面临的挑战更大,但是与去年相比仍然出现许多积极的变化和增长的迹象。
储蓄人群年轻化
与2018年的第一次调研相比,更多的受访者表示已经开始储蓄。《报告》指出,有半数受访者表示已经开始为退休进行储蓄,相较于去年的46%有所上升,其中年轻一代的比例从44%增长到48%。

除了这些积极趋势之外,《报告》也指出,尽管越来越多的人开始为退休储蓄,但他们的储蓄额在下降。2018年人们每月储蓄月收入的21%(1,389元)作为退休准备,但今年这一比例降却至17%(1,052元)。

其他调研结果还表明,受访者愈发渴望得到以个人需求为出发点的个性化 、专业化服务,以及专业财务分析工具与退休理财知识。此外,受访者普遍想更早退休, 他们的目标退休年龄为从去年的57.6岁降至55.8岁。
“钱不够用”仍是最大的障碍
为什么储蓄金额会下降或者有些受访者干脆就放弃储蓄?69%(去年该比例为63%)尚未开始为退休储蓄的受访者表示,因为钱不够用!

调查数据显示受访者普遍面临财务压力,并且许多受访者更倾向于优先考虑赡养父母和抚养子女,为自己进行退休储蓄的优先级别并不高,这个比例在年轻一代中更高。
在30,425名年轻一代受访者中,他们的前三大人生目标分别是:“为父母提供舒适的生活”(84%) 、“为子女提供良好的教育”(77%) 和“事业成功”(71%) 。

同时约四分之三的年轻一代受访者将创业作为自己当前的人生目标,而优先考虑退休储蓄的只有一半 。
针对于《报告》的论点,说明的结论其实非常难更具有社会意义。作为聪明的中国人,数学计算能力冠绝全球。尤其是这代受过高等教育的80后、90后甚至00后,也明白需要努力赚钱,积累储蓄,以便应对现在已经出现的婚嫁、生子等固定开销,以及未来的健康、养老等支出黑洞。但是收入瓶颈的局限,限制了大家对于储蓄的预期计划。
其实解决这些难题的方法,有且只有两个:
开源节流常备不懈作为年轻一代,我们既要赚钱消费,也需要积累原始资本。同时,更关键的一点,提早准备,未雨绸缪,防范防患,尽早的养成储蓄/稳健投资的习惯至关重要。
保险业的养老产业布局
让我们换个视角,看看从证券公司的研报中透漏了哪些养老市场的讯号。最近仔细读了两篇研究报告,一篇是兴业证券的《中国三支柱养老体系及资产配置研究》,一篇是天风证券的《保险+养老社区”:布局养老产业,抢占蓝海市场,提升保险服务覆盖度》,前者侧重从宏观的角度去分析未来的养老资产配置的趋势,后者更侧重横向和纵向的比较,从微观处着手,为大家勾勒出未来保险公司在中国布局养老产业链的趋势。
不可逆的人口老龄化
如今我们面临人口老龄化、老年人口抚养比上升,直接的原因是人均寿命延长和生育率的下降。


无论在乐观还是悲观预计下,到2035年,中国老年人口占比都将突破20%,老人抚养比突破30%。未来20年中国人口加速老龄化,养老保障需求将持续提升。

养老金三支柱的失衡,社保亏空?
在目前中国养老金三支柱体系中,第一支柱的“基本养老保险”也就是社保,依然独大。从当期收支的情况看,2019年21个省市养老金入不敷出,2018年达到22个省市,三分之二的省份养老金当期不够发,需要财政补贴。未来五年,收不抵支的缺口会持续扩大。在不考虑财政补贴的情况下,2018年当期结余为-2561.5亿元,到2022年为-5335.8亿元。
但实际而言,养老金还是会按时足额发放。有企业职工养老基金结余,有投资收益,有养老金的战略储备,还有从国企划拨的资产。
个别省份实在付不出养老金,怎么办?中央财政兜底,全国统筹,富省补贴穷省,大家扯平。如果全国压力都大怎么办?增加政府负债。日本就是这么干的。日本2017年度预算显示,老龄化支出达32.5万亿日元,占了预算总额的三分之一。有信用,继续借款,保持高福利。
靠社会养老金,只能保证饿不死,要保持体面的老年生活,就看一点,你的财富是不是足够。

2019年4月份,一本书名《中国养老金精算报告2019-2050》的相关内容被朋友圈刷屏了,因为这本书论点表明:2035年以后国家的养老金将耗尽结余。
关于三支柱的模型简要说明下:世界银行在《防止老龄危机—保护老年人及促进增长》的报告中首次提出了养老金“三支柱”模式,即养老应当由政府、企业、个人三方共同承担。具体表述如下:
“第一支柱”是政府向全体就业人员提供的公共养老金计划(基本养老保险);“第二支柱”是雇主向雇员提供的一种辅助性补充养老计划(企业年金、职业年金);“第三支柱”是个人购买的稳健金融投资或者养老保险,年金产品(商业保险等金融产品)。
整体来看,虽然我们有完整的三支柱养老体系,但是和美国等其他的成熟经济体对标就会发现,我们的养老体系先天不足,有些过分依赖第一支柱。这不仅造成了国家的财政负担,而且也不利于我们分散风险,提高收益,如不改良,社保基金的亏空是一个大概率的事件。

对标美国,我们的养老金保障水平低,第一支柱占比过高,第三支柱缺位。

基本养老保险给财政带来负担,城乡居民基本养老保险的主要供款方是政府,政府给付老年人口基础养老金,同时对中年居民的缴费予以补贴。
同时《研究报告》中罗列的第三支柱为:税延养老金,于17年开始在中国试行,但效果一般。原因还是在于中国的税收结构和美国不一样。我们是以间接税主导的国家,个人所得税的比例本身就不高,所以用递延个税的方式推动养老保险,效果可能一般。在中国目前的先行阶段,商业保险、信托、养老理财等金融产品为第三支柱的主要构成。

保险养老社区的突围
在养老社区这块,各家保险公司也在动作。泰康、太平、国寿、太保都已经建立养老社区。平安已入股碧桂园、融创中国、华夏幸福、旭辉控股等地产公司,布局养老社区。恒大人寿也同样在建立养生谷。

不可否认,目前泰康在养老社区方面全心全意的重资产运作,做得相当不错。

但是想要入住泰康养老社区,所需要的门槛之高,让大部分普通百姓望而却步。
保险客户,目前的保证入住权门槛为总保费超过200万,保费越高,享受的权利和服务就越多。
非保险客户,其实也可以入住泰康之家的养老社区的,但是需要缴纳入门费(20万),以及乐泰财富卡(100万到300万不等),然后还要缴纳包含居家费用和餐费等居家费用。当然,非保险客户不一定能够保证入住。而这些仅仅还是入住权,在进入泰康之家生活后,还要根据房型、服务、配套,缴纳每个月的租金费用,至少1万元/月。花销其实不亚于前文提到的日本高端养老”老人之家“,但是就是这样的高标准、高门槛的模式,居然供不应求。现在已经出现满住的情况,可见中国养老市场的迫切需求如此刚需。

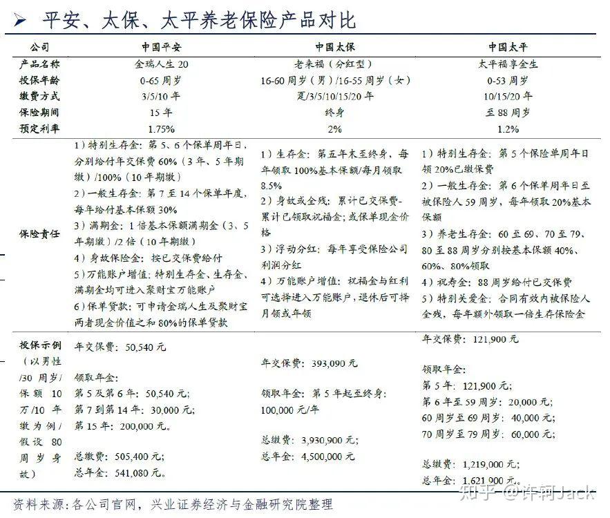
对于金融+养老的生态链,需要一个金融工具来帮助资金实现穿越经济周期的锁利,同时获得稳健收益。以保险产品为例,具体落实到产品维度,最直接的就是带有储蓄功能的:(增额)终身寿险、年金险、分红险。

证券的研报提供的几家上市公司产品分析也一并摘录到本文内,但从保险专业度的角度分析,术业有专攻,本着利益最大化原则综合考虑市场中有更好的替代产品。但具化到产品会展开新的篇章,本文就不继续展开了。只是重申,若想通过商业保险实现养老金的规划配置,主要就是考虑年金险、增额终身寿、分红险即可。
除了保险之外的金融养老分析
在以金融方式提高养老支付能力并提升家庭养老质量等方面,金融机构曾做过不少尝试,例如以房养老、银行养老金理财、挂钩养老的保险理财、养老目标基金等。但从高龄者对养老服务的需求来看,现行的金融产品大多只有财富保值增值的功能,和其他非养老金融产品并无本质差别。
从现金流来看,银行养老理财产品、养老保障管理产品、养老主题公募基金等,除收益、风险略有不同外,与普通金融产品并无本质区别,没有抵御破产和合理规避遗产税的功能。
信托和人寿保险则能在持有人破产清算时起到保护作用,具有资产隔离功能;在持有人离世时可以合理避税,能在最大程度上保留委托人的家族财富。
http://weixin.qq.com/r/sTgaAoHEMNxPrcVh922j (二维码自动识别)
综合来看,银行对于破产清算、死亡等重大恶性风险的抵御能力非常弱,收益性也较保险和信托存在不足。信托制度在财产管理和使用方面,具有极强的长期性和连续性。合法的信托财产在委托人遭遇破产时将不会被强制清算,未来遗产税一旦开征,还能够起到合理避税的作用,这在最大程度上保留了委托人的家族财富。
但信托最大的限制还是准入门槛过高,基本最低要求都需要至少300万人民币,对于普通家庭的养老需求无法实现。同时,信托的服务网点、产品专业、生活连接都存在很大的不适性。客观而言,中国信托的潜力无限。以信托的方式满足高龄者养老需求在海外十分常见。如100年生命支持信托(又称“100年护照”)是日本三井住友信托银行发行的一款信托产品,其目的是满足高龄者财富保值、财富传承及生活服务的需求,从而使他们能够安享晚年。为了满足高龄者生活服务的需求,这本“护照”配备了一系列与养老生活相关的服务优惠(102953项)。而且1000万日元(约65万人民币)起售,比中国信托300万人民币的门槛降低了很多很多。
希望随着中国立法、监管政策的完善,信托门槛的降低,社会对信托认可度的提高,养老信托的内容将更加丰富,并且发展成为普惠金融产品,提供各个层次的服务,推动养老产业全面发展,满足各人群的需求,覆盖大部分高龄者。
反观保险,零门槛限制,而且在避税避债、财富传承的制度上具有极高的保障性。不得不说,从普及性和适用性而言,保险仍然是金融养老领域当一不二的老大!同时,得益于银保监的强力监管,在产品、品牌、公信力方面,保险在金融领域具有至高无上的地位。
虽然保险在收益性、流动性方面相对较弱,但作为养老功能,长期、稳定的特性正好与保险的功能相匹配。这也是世界各地,争相通过保险来解决养老问题的共同特征。而作为近15亿的超级大国,我们寄希望于不管是保险,还是信托或是其他金融衍生品,能够为迫切的养老市场注入新的活力和价值!

总结
人生四大阶段“生老病死”。目前生、病、死这三个部分都有相对充分的市场化解决机制——生孩子前后人们去医院、月子中心,小孩长大后又有无数市场化的教育机构覆盖小孩从幼儿园到成人的教育需求(广义的“生”);现代整个医疗产业也基本满足了人们就医和保健的相关需求(广义的“病”);人死之后,中国也有发达的市场化殡葬服务来满足人们对于“处理后事”的需求(广义的“死”)。
唯独“老”这一点,目前市场化程度明显偏弱。随着中国社会老龄化的程度不断加深,我们必须加大力度提供针对“老”的市场化服务。
对于养老这样的世界性难题,不管各个国家、历朝历代,其实都并没与发现最优解并发生复制。究其原因还是太过复杂的社会性问题,牵扯因素太多。就当代中国,值得庆幸的是,越来越多已经明晰,国家的制度性养老保障只是作为基石,完全的依托“国家养老”的想法已经慢慢脱离实际。而对于我们保险等金融从业者,我们寄希望于:
国家养老+企业制度养老补充+个人养老的三支柱合力发展
深入普及养老理念,力图实现:长期投资、强制储蓄、合理运用的个人养老生态
养老产业的落地服务多元化核心而言,养老无外乎就是两个关键性的驱动要素:“钱”作为硬件+“服务”作为软件。虽然当前中国养老金体系的缺陷很多,大家也不需要太过悲观。一方面要对国家报以信任,另外一方面还是要靠自己的,可以在政府搭建的社会养老体系外,企业的年金体系外,进一步完善自己的第三条支柱(比如:个人的商业保险)。
因为作为个体而言,“钱”的硬件必需性不言而喻,也是我们能够发挥主观能动性的核心。至于服务,我们寄希望于市场驱动、产业支持,这个让我们拭目以待。只是,请不要发生一个极其可悲又无奈的情况,那就是服务产业已经就绪,低门槛易享受。但没有钱作为硬件支持,整个生态没有启动资金,还是运转不畅,这就很让人遗憾了。

养老对于每一个人都是重要的话题。
我们,包括我们的父母,要的不是能不能养老,而是如何体面地养老,如何过上幸福的老年生活。这背后不仅仅是我们作为子女的陪伴,更是需要有硬件+软件的通力合作,希望本文可以给到诸位一些启发。
References:
中国社会科学院世界社保研究中心《中国养老金精算报告2019-2050》
天风证券的《“保险+养老社区”:布局养老产业,抢占蓝海市场,提升保险服务覆盖度》
兴业证券的《中国三支柱养老体系及资产配置研究》
复旦大学泛海国际金融学院《养老信托和信托养老白皮书》
富达国际和蚂蚁财富联合发布2019《中国养老前景调查报告》


赞助商广告:帆布袋100条起订/无纺布袋1000条起订/面粉袋1000条订/纸袋500条起订,电话/微信:15225080030 免费设计~
- 上一篇: 关于养老和退休的五个热点问题,人社部有最新回应
- 下一篇: 养老的现状及养老产业的发展趋势~

