赞助商广告:帆布袋100条起订/无纺布袋1000条起订/面粉袋1000条订/纸袋500条起订,电话/微信:15225080030 免费设计~
我国将进入急速老龄化阶段。这不仅将中国人口老龄化的问题再一次推到了重大社会问题的舆论中心,同时进一步激发了各类产业布局养老业务,抢占蓝海市场的决心。
01
我国养老产业概述
近年来中国养老产业市场快速增长,2020年中国养老产业规模已达8.76万亿元,同比增长15.1%。

从整体的产业链结构来看,养老产业主要由上游的产品及服务、中游的运营商及养老的载体以及下游的老年人消费群体组成。

02
养老事业发展方向
以社区及家庭为单位的普惠型养老及智慧健康养老将是未来养老事业发展聚焦的方向。
01
以社区及家庭为单位的普惠型养老
“十三五”期间,民政部与财政部共同在203个地区进行了居家和社区养老的改革试点,其中涌现出“家庭养老床位”等创新举措。
“家庭养老床位”
是指以养老机构为依托,以社区养老服务中心为支点,把养老机构专业化的养老服务延伸到家庭,对失能老人的家庭提供适老化改造、专业护理、远程监测等养老服务。
十四五指出工作重点
到十四五期间,要求健全基本养老服务体系,大力发展普惠型养老服务,支持家庭承担养老功能,构建居家社区机构相协调、医养康养相结合的养老服务体系。
加速出台养老产业细则
2020年国务院及有关部委出台养老相关文件超过50份,省级/城市层面出台文件和规划、战略等超过150份,加速出台养老产业应对政策与落地细则。
分别从养老行业标准、运营监管、金融保险、产业趋势和产业培育等多维度制定细则,标志着养老产业将逐步规范化、标准化。

02
智慧健康养老
2017年发布的《智慧健康养老产业发展行动计划》提出,要加快智慧健康养老产业发展,到2020年,基本形成覆盖全生命周期的智慧健康养老产业体系,建立100个以上智慧健康养老应用示范基地,培育100家以上具有示范引领作用的行业领军企业,打造一批智慧健康养老服务品牌。
50岁以上网民骤涨,互联网继续向中老年群体渗透
2020年随着70后步入50岁,50岁以上网民占比骤升,相比2019.6增加了9.2%。

CNNIC发布的第48次《中国互联网络发展状况统计报告》显示,截止到2021年6月底,50岁及以上网民群体占比28.1%,随着近年来智能手机的普及,互联网科技触及老年群体的比例逐渐提升,使得老年教育市场具有了更大的发展空间,互联网继续向中老年群体渗透。

多方面推动推动互联网应用适老化水平及特殊群体的无障碍普及
2020年以来,相关部门从字体、图表以及不设引导消费等方面,大力推动互联网应用适老化水平及特殊群体的无障碍普及。
国务院办公厅印发《关于切实解决老年人运用智能技术困难的实施方案》、工业和信息化部印发《互联网应用适老化及无障碍改造专项行动方案》,提出优先推动115家网站、43个App进行适老化改造,着力解决老年人、残疾人在智能技术面前遇到的困难。


来源:工业和信息化部信息通信管理局
针对老年人,推出更多具有大字体、大图标、高对比度文字等功能特点的产品。鼓励更多企业推出界面简单、操作方便的界面模式,实现一键操作、文本输入提示等多种无障碍功能。提升方言识别能力,方便不会普通话的老人使用智能设备。
针对当前互联网应用中强制广告较多,容易误导老年人的问题,互联网网站和手机APP完成改造后的适老版、关怀版、无障碍版本,将不再设有广告插件,特别是付款类操作将无任何诱导式按键,以便各类特殊群体方便、安全地使用。
2012首次提出,至今市场规模近半数
示范单位主要分布东南沿海及川渝区域
2012年全国老龄办首次提出“智慧化养老”概念,鼓励支持相关时实践探索,发展至今智慧养老已经上升到国家战略层面,资本活跃涌入。

2020年我国智慧养老市场规模3.76万亿元,较2019年3.22万亿同比增长16.8%,占中国养老产业比重42.9%。

截止到2020年,工信部共公布了四批智慧健康养老应用试点示范名单,包括167家企业,297个街道(乡镇),69个养老基地。
从分布来看,示范街道和基地主要分布在浙江及四川,而示范企业主要分布在东南沿海区域。



来源:工信部
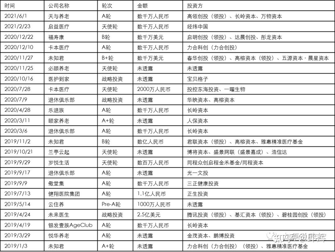
从整体的行业的投融资情况来看,2020年中国养老产业投资数量为11笔,投资金额1.7亿元;


据市场公开数据整理,目前大部分养老企业仍处于A轮等前期阶段。
根据养老产业众多养老创业企业的布局,可以看出中国智能养老的方向将可能出现在以下几个领域:提升失能半失能老人生活质量类、安全管理及预防(尤其防摔)、情感陪护及心理健康、更细颗粒度的监测维度和流程。

03
中国养老产业才刚起步,发展还处在初级阶段。
从国家层面来看,中国即将进入深度老龄化时代,抚养比压力增加,预示健全的医疗保障制度及医养结合的养老政策未来将持续完善;
从养老行业层面,以社区及家庭为单位的普惠型养老及智慧健康养老将是未来养老事业发展聚焦的方向。
随着互联网产业的不断升级,传统养老服务产业联合物联网、云计算、大数据、智能硬件等新一代信息技术产品形成智慧健康养老生态,能助力养老资源实现有效对接和优化配置,为老年人提供更有针对性和个性化的产品和服务。
从群体层面来看,我国经济的快速发展,人民收入水平和生活水平的大幅度提高,退休养老金基本可满足日常支出需求,就此将衍生出老年群体对精神层面的更高追求。
特别是对于生活能够自理、经济实力较好的老年人,旅居养老是一个不错的选择。另外,市场上也逐渐涌现出老年社交、情绪管理等相关产品。
赞助商广告:帆布袋100条起订/无纺布袋1000条起订/面粉袋1000条订/纸袋500条起订,电话/微信:15225080030 免费设计~

